Existe Cooperação Científica Mundial Apesar das Diferenças
14 de janeiro de 2017
Por: Paulo Yokota | Seção: Cultura, Editoriais e Notícias | Tags: apesar das diferenças entre os países os cientistas do mundo estão intensificando as colaborações internacionais, assuntos variados, dados elaborados pela revista científica Nature
Apesar das diferenças políticas, ideológicas e econômicas, os cientistas de muitos países continuam cooperando em assuntos variados, como na preservação do meio ambiente, educação, novos materiais. A revista criou o Nature Index para avaliar estas colaborações científicas relevantes e mais produtivas entre pesquisadores e instituições.
Gráfico com o CS – Collaboration Score do Nature Index, mostrando os intercâmbios existentes em diversos países
O intenso debate político e ideológico na imprensa acaba dando uma impressão que os confrontos entre os países relevantes no mundo são assuntos dominantes. Mas a revista científica Nature mostra com seu Index 2016 de colaborações cientificas internacionais, destacando os casos de algumas universidades norte-americanas, europeias, japonesas e chinesas, que os cientistas estão pensando nos avanços dos conhecimentos da humanidade, ainda que respeitando as patentes sobre os resultados dos seus trabalhos.
Os dados ressaltam os trabalhos de colaboração internacional, como exemplos das Universidades de Berkeley, Lawrence Berkeley National Laboratory, Harvard, Massashusetts Institute of Technology, dos Estados Unidos. Da Europa, Pierre and Marie Curie University, Paris Diderot University, Ludwing Maxmilian University de Munchen, Technical University Munch, Swiss Federal Univesity of Technology Zurich, University of Zurich, Stockholm University, Kith Royal Institute of Technology, e da Ásia as University of Tokyo, Riken Center for Emergent Matter Science, Peking University, Institute of Chemistry da China. A proximidade física destas instituições parece facilitar as colaborações de autores e instituições mesmo dentro de um país.
Ainda que haja um rivalidade inegável, os Estados Unidos e a China vêm se destacando nestas colaborações internacionais, dado o volume das pesquisas efetuadas. As proximidades físicas são importantes, mas tudo indica que congressos internacionais relevantes bem como as publicações de artigos científicos indicam que as especializações dos conhecimentos favorecem estas colaborações. São notáveis as colaborações entre os norte-americanos e os chineses.
Aumento das colaborações científicas entre os Estados Unidos e a China, segundo o publicado na revista científica Nature
Colaboração entre universidades dos Estados Unidos com as da China, publicado no Nature
Os assuntos relacionados com a poluição e a preservação do meio ambiente parecem facilitar colaborações até com pesquisas in loco, tanto nas cidades que sofrem estes problemas como nas florestas que precisam ser preservadas, havendo até casos como o School of Environment na Beijing Normal University, com mestrados e doutorados. Também os assuntos relacionados com a educação em assuntos específicos como no College of Nano Science & Techonology, também na China.
Alguns projetos de franceses e japoneses, mesmo com formas distintas de efetuarem pesquisas, com todas as diferenças culturais, estão permitindo colaborações bilaterais. Evidentemente, muitos papers e outros trabalhos estão sendo trocados, mesmo nas suas versões preliminares, para permitirem a incorporação de conhecimentos já obtidos em outros centros de pesquisa.
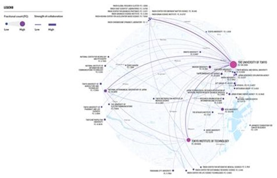
As pesquisas, mesmo sendo locais, acabam sendo favorecidas pelas instituições estarem próximas, como acontece em Paris como em Tóquio, como pode ser observado nos gráficos dos dois países, mostrando que, além das economias de escala nas pesquisas, também ocorrem economia de aglomeração.
Colaboração científica em París, segundo a revista Nature
Colaboração científica em Tóquio, segundo a revista Nature
Todos estes dados demonstram que mesmo recentemente, com todos os problemas existentes, existem importantes colaborações entre pesquisadores e instituições, tanto no âmbito internacional como dentro do mesmo país, mostrando que problemas importantes para a humanidade continuam sendo estudados para se conseguir soluções mais eficientes, reduzindo as dificuldades entre os países.
